서블릿 필터
로그인 되어 있는 사용자만 이용 가능한 URL이 있다고 생각해보자. 우리의 로그인 로직을 보면
@GetMapping
public String items(Model model) {
//로그인 여부 체크
List<Item> items = itemRepository.findAll();
model.addAttribute("items", items);
return "items/items";
}
@GetMapping("/{itemId}")
public String item(@PathVariable long itemId, Model model) {
//로그인 여부 체크
Item item = itemRepository.findById(itemId);
model.addAttribute("item", item);
return "items/item";
}
두개만 넣어 놨지만 이것 말고도 수많은 로직에 로그인을 체크해야 한다. 메서드를 뽑아서 처리한다고 해도 실수할 가능성이 있다. 이렇게 애플리케이션 여러 로직에서 공통으로 관심이 있는 것을 공통 관심사라고 한다. 이는 AOP로도 해결할 수 있지만 웹과 관련된 공통 관심사를 처리할 때는 서블릿 필터 또는 스프링 인터셉터를 사용하는 것이 좋다.
필터는 서블릿이 지원하는 수문장으로 특징은 다음과 같다.
필터의 흐름
HTTP 요청 -> WAS -> 필터 -> 서블릿 -> 컨트롤러
- 필터를 적용하면 필터가 호출 된 가음에 서블릿이 호출된다. 그래서 모든 고객의 요청 로그를 남기는 요구사항이 있다면 필터를 사용하면 된다.
- /*로 설정하면 모든 요청에 필터가 적용된다.
- 적절하지 않은 요청이라고 판단하면 거기에서 끝을 낼 수도 있다.
- 필터는 체인으로 구성되어 중간에 필터를 추가할 수 있다.
필터 인터페이스를 구현하고 등록하면 서블릿 컨테이너가 필터를 싱글톤 객체로 생성하고 관리한다.
public interface Filter {
public default void init(FilterConfig filterConfig) throws ServletException
{}
public void doFilter(ServletRequest request, ServletResponse response,
FilterChain chain) throws IOException, ServletException;
public default void destroy() {}
}
인터페이스에는 세가지 메서드가 있다.
init(): 필터 초기화 메서드, 서블릿 컨테이너가 생성될 때 호출
doFilter(): 고객의 요청이 올 때 마다 해당 메서드가 호출된다. 구현하면 된다.
destroy(): 필터 종료 메서드, 서블릿 컨테이너가 종료될 때 호출된다.
@Slf4j
public class LogFilter implements Filter {
@Override
public void init(FilterConfig filterConfig) throws ServletException {
log.info("log filter init");
}
@Override
public void doFilter(ServletRequest request, ServletResponse response, FilterChain chain) throws IOException, ServletException {
log.info("log filter doFilter");
HttpServletRequest httpRequest = (HttpServletRequest) request;
StringBuffer requestURI = httpRequest.getRequestURL();
String uuid = UUID.randomUUID().toString();
try {
log.info("REQUEST [{}][{}]", uuid, requestURI);
chain.doFilter(request, response);
}catch (Exception e){
throw e;
}finally {
log.info("RESPONSE [{}][{}]", uuid, requestURI);
}
}
@Override
public void destroy() {
log.info("log filter destroy");
}
}
구현은 다음과 같이 할 수 있고
doFilter() 에서 request는 ServletRequest 객체인데 HTTP 요청이 아닌 경우까지 고려해서 만든 인터페이스 이기 때문이다. HTTP 를 사용하면 다음과 같이 다운캐스팅 해서 사용하면 다양한 기능을 사용할 수 있다.
UUID는 HTTP 요청을 구분하기 위해 넣어놨다.
chain.doFilter(request, response) 이 부분이 가장 중요한데 다음 필터가 있으면 필터를 호출하고 없으면 서블릿을 호출한다. 필터 체인을 만들기 위해서도 필요하고 서블릿 컨트롤러까지 호출하기 위해서 이 부분이 꼮꼮꼮 필요하다.
WebConfig
@Configuration
public class WebConfig {
@Bean
public FilterRegistrationBean logFilter(){
FilterRegistrationBean<Filter> filterRegistrationBean = new FilterRegistrationBean<>();
filterRegistrationBean.setFilter(new LogFilter());
filterRegistrationBean.setOrder(1);
filterRegistrationBean.addUrlPatterns("/*");
return filterRegistrationBean;
}
}
스프링 시큐리티 할 때 사용했던 느낌이랑 비슷하다.
필터 등록 방법은 여러가지가 있지만 스프링 부트를 사용한다면 FilterRegistrationBean을 사용해서 등록하면 된다.
setFilter(new LogFilter()): 등록할 필터를 지정한다.
setOrder(1): 필터는 체인으로 동작하기 때문에 순서가 필요한데 낮을수록 먼저 동작한다.
addUrlPatterns(): 필터를 적용할 URL 패턴을 지정한다. 한번에 여러 패턴을 지정할 수 있다.
참고로 @ServletComponentScan, @WebFilter(filterName = "logFilter", urlPatterns = "/*")로 필터 등록이 가능하지만 순서 조절이 안되기 때문에 FilterREgistrationBean을 사용하는 것이 낫다.
+ HTTP 요청시 같은 요청의 로그에 모두 같은 식별자를 자동으로 남기는 방법은 logback mdc로 검색해보면 된다.
인증 체크 필터
로그는 남겼으니까 이제 로그인 되지 않은 사용자를 상품 뿐만 아니라 미래에 개발될 페이지에도 접근하지 못하도록 한다.
@Slf4j
public class LoginCheckFilter implements Filter {
(1)
private static final String[] whitelist = {"/", "/members/add", "/login", "/logout", "/css/*", };
@Override
public void doFilter(ServletRequest request, ServletResponse response, FilterChain chain) throws IOException, ServletException {
HttpServletRequest httpRequest = (HttpServletRequest) request;
String requestURI = httpRequest.getRequestURI();
HttpServletResponse httpResponse = (HttpServletResponse) response;
try {
log.info("인증 체크 필터 시작{}", requestURI);
if(isLoginCheckPath(requestURI)){
log.info("인증 체크 로직 실행{}", requestURI);
HttpSession session = httpRequest.getSession(false);
if(session == null || session.getAttribute(SessionConst.LOGIN_MEMBER) == null){
log.info("미인증 사용자 요청 {}", requestURI);
//로그인으로 redirect
(3)
httpResponse.sendRedirect("/login?redirectURL=" + requestURI);
(4)
return;
}
}
chain.doFilter(request, response);
}catch (Exception e){
throw e;//예외 로깅 가능하지만, 톰캣까지 예외를 보내주어야 함
}finally {
log.info("인증 체크 필터 종료 {}", request);
}
}
(2)
private boolean isLoginCheckPath(String requestURI){
return !PatternMatchUtils.simpleMatch(whitelist, requestURI);
}
}
(1) whitelist = {"/".... : 인증 필터를 적용해도 리소스에는 접근할 수 있어야 하므로 화이트 리스트 경로는 인증과 무관하게 항상 허용한다. 이를 제외한 경로에는 인증 체크 로직을 적용
(2) isLoginCheckPath(requestURI) : 화이트 리스트를 제외한 모든 경우에 인증 체크 로직을 적용한다.
(3) httpResponse.sendRedirect("/login?redirectURL=" + requestURI) : 미인증 사용자는 로그인 화면으로 리다이렉트
(4) return : 필터를 더 진행하지 않는다. 따라서 서블릿, 컨트롤러가 실행되지 않는다. redirect를 사용했기 때문에 redirect가 응답으로 적용되고 요청이 끝난다.
위의 로그 필터와 똑같이 빈으로 등록하면 된다.
사용자가 허용되지 않은 URL로 접근할때 쿼리에 이전 요청을 넣고 로그인 창을 띄우는 것 까지는 성공했지만 로그인 후 redirect 해주는 부분이 없다.
@PostMapping("/login")
public String loginV4(@Valid @ModelAttribute LoginForm form, BindingResult bindingResult,
@RequestParam(defaultValue = "/") String redirectURL,
HttpServletRequest request){
if(bindingResult.hasErrors()){
return "login/loginForm";
}
Member loginMember = loginService.login(form.getLoginId(), form.getPassword());
if(loginMember == null){
bindingResult.reject("loginFail", "아이디 또는 비밀번호가 맞지 않습니다.");
return "login/loginForm";
}
//로그인 성공 처리
//세션이 있으면 세션 반환, 없으면 신규 세션을 생성
HttpSession session = request.getSession();
//세션에 로그인 회원 정보 저장
session.setAttribute(SessionConst.LOGIN_MEMBER, loginMember);
return "redirect:" + redirectURL;
}
로그인 로직에 @RequestParam으로 받아주고 redirect 해주면 해결된다.
필터에는 인터셉터에 없는 강력한 기능이 있는데 chain.doFilter(request, response);를 호출해서 다음 필터 또는 서블릿을 호출할 때 request, response를 다른 객체로 바꿀 수 있다. 따라서, ServletRequest, ServletResponse를 구현한 객체를 새로 만들어서 넘기면 해당 객체가 다음 필터 또는 서블릿에서 사용된다.
스프링 인터셉터
스프링 인터셉터도 서블릿 필터와 같이 웹과 관련된 공통 관심 사항을 효과적으로 해결할 수 있는 기술이다.
서블릿 필터가 서블릿이 제공하는 기술이면 스프링 인터셉터는 스프링 MVC가 제공하는 기술이다. 둘 다 웹과 관련된 공통 관심 사항을 처리하지만 적용되는 순서와 범위, 사용방법이 다르다.
스프링 인터셉터 흐름
HTTP 요청 -> WAS -> 필터 -> 서블릿 -> 스프링 인터셉터 -> 컨트롤러
- 스프링 인터셉터는 디스패쳐 서블릿과 컨트롤러 사이에서 컨트롤러 호출 직전에 호출된다.
- 스프링 MVC가 제공하는 기능이기 때문에 디스패쳐 서블릿 이후에 등장하게 되고 MVC의 시작점이 디스패쳐 서블릿이라고 생각하면 이해가 쉬울 것이다.
- 스프링 인터셉터에도 URL 패턴을 적용할 수 있는데, 서블릿 URL 패턴과는 다르고 매우 정밀하게 설정할 수 있다.
- 스프링 인터셉터는 적절하지 않은 요청이라고 판단하면 거기에서 끝을 낼 수 있다.
- 스프링 인터셉터는 체인으로 구성할 수 있다.
이렇게 보면 필터랑 크게 다른 것이 없어 보이지만 스프링 인터셉터는 서블릿 필터보다 편리하고 정교한 기능을 제공한다.
스프링 인터셉터 인터페이스
public class LogInterceptor implements HandlerInterceptor {
@Override
public boolean preHandle(HttpServletRequest request, HttpServletResponse response, Object handler) throws Exception {
return HandlerInterceptor.super.preHandle(request, response, handler);
}
@Override
public void postHandle(HttpServletRequest request, HttpServletResponse response, Object handler, ModelAndView modelAndView) throws Exception {
HandlerInterceptor.super.postHandle(request, response, handler, modelAndView);
}
@Override
public void afterCompletion(HttpServletRequest request, HttpServletResponse response, Object handler, Exception ex) throws Exception {
HandlerInterceptor.super.afterCompletion(request, response, handler, ex);
}
}
서블릿 필터의 경우 doFilter() 하나만 제공되지만 인터셉터는 컨트롤러 호출 전, 호출 후, 요청 완료 이후같이 단계적으로 세분화되어 있다. 또한, 인터셉터는 어떤 컨트롤러가 호출되는지 호출 정보도 받을 수 있다. 그리고 어떤 modelAndView가 반환되는지 응답 정보도 받을 수 있다.

preHandle: 컨트롤러 호출 전에 호출된다.(더 정확히는 핸들러 어댑터 호출 전에)
- preHandle의 응답값이 true면 다음으로 진행하고 false면 더는 진행하지 않는다. false는 나머지 인터셉터는 물론이고 핸들러 어댑터도 호출되지 않는다.
postHandle: 컨트롤러 호출 후에 호출된다.(더 정확히는 핸들러 어댑터 호출 후에 호출된다.)
afterCompletion: 뷰가 렌더링 된 이후에 호출된다.

예외 발생시
preHandle: 컨트롤러 호출 전에 호출된다.
postHandle: 컨트롤러에서 예외가 발생하면 postHandle은 호출되지 않는다.
afterCompletion: 무조건 호출된다. 예외를 파라미터로 받아서 어떤 예외가 발생했는지 로그로 출력할 수 있다.
afterCompletion은 예외가 발생해도 호출된다. afterCompletetion에 예외정보를 포함해서 호출된다.
인터셉터는 스프링 MVC 구조에 특화된 필터 기능을 제공한다. 스프링 MVC를 사용하고 특별히 필터를 꼭 사용해야 하는 상황이 아니라면 인터셉터를 사용하는 것이 더 편리하다.
LogInterceptor
@Slf4j
public class LogInterceptor implements HandlerInterceptor {
public static final String LOG_ID = "logId";
@Override
public boolean preHandle(HttpServletRequest request, HttpServletResponse response, Object handler) throws Exception {
String requestURI = request.getRequestURI();
String uuid = UUID.randomUUID().toString();
request.setAttribute(LOG_ID, uuid);
if(handler instanceof HandlerMethod){
HandlerMethod hm = (HandlerMethod) handler;//호출할 컨트롤러 메서드의 모든 정보가 포함되어 있다.
}
log.info("REQUEST [{}][{}][{}]", uuid, requestURI, handler);
return true;
}
@Override
public void postHandle(HttpServletRequest request, HttpServletResponse response, Object handler, ModelAndView modelAndView) throws Exception {
log.info("postHandle [{}]", modelAndView);
}
@Override
public void afterCompletion(HttpServletRequest request, HttpServletResponse response, Object handler, Exception ex) throws Exception {
String requestURI = request.getRequestURI();
Object uuid = (String)request.getAttribute(LOG_ID);
log.info("RESPONSE [{}][{}][{}]", uuid, requestURI, handler);
if (ex != null){
log.error("afterCompletion error!", ex);
}
}
}
String uuid = UUID.randomUUID().toString(): 요청 로그를 구분하기 위한 uuid를 생성하는데 서블릿 필터의 경우 지역변수로 uuid를 운반할 수 있었지만 스플이 인터셉터는 호출 시점이 완전히 분리되어 있기 때문에 postHandle, afterCompletion에서 함께 사용하려면 어딘가에 담아두어야 한다. LogInterceptor도 싱글톤처럼 사용되기 때문에 멤버변수를 사용하면 위험해서 request에 담아둔다.
return true: true면 정상 호출이다. 다음 인터셉터나 컨트롤러가 호출된다.
HandlerMethod
핸들러 정보는 어떤 핸들러 매핑을 사용하는가에 따라 달라진다. 스프링을 사용하면 일반적으로 @Controller, @RequestMapping을 활용한 핸들러 매핑을 사용하는데 이 경우 핸들러 정보로 HandlerMethod가 넘어온다
ResourceHttpRequestHander
@Controller가 아니라 /resource/static과 같은 정적 리소스가 호출되는 경우 ResourceHttpRequestHandler가 핸들러 정보로 넘어오기 때문에 타입에 따라서 처리가 필요하다.
@Configuration
public class WebConfig implements WebMvcConfigurer {
@Override
public void addInterceptors(InterceptorRegistry registry) {
registry.addInterceptor(new LogInterceptor())
.order(1)
.addPathPatterns("/**")
.excludePathPatterns("/css/**", "/*.ico", "/error");
}
}
WebMvcConfigurer가 제공하는 addInterceptors()를 사용해서 인터셉터를 등록할 수 있다.
- order(1): 인터셉터의 호출 순서를 지정한다. 낮을수록 먼저 호출된다.
- addPathPatterns("/**"): 인터셉터를 적용할 URL 패턴을 지정한다.
- excludePathPatterns("/css/**"...): 인터셉터에서 제외할 패턴을 지정한다.
PathPattern (Spring Framework 5.3.16 API)
PathPattern (Spring Framework 5.3.16 API)
Representation of a parsed path pattern. Includes a chain of path elements for fast matching and accumulates computed state for quick comparison of patterns. PathPattern matches URL paths using the following rules: ? matches one character * matches zero or
docs.spring.io
@Slf4j
public class LoginCheckInterceptor implements HandlerInterceptor {
@Override
public boolean preHandle(HttpServletRequest request, HttpServletResponse response, Object handler) throws Exception {
String requestURI = request.getRequestURI();
log.info("인증 체크 인터셉터 실행 {}", requestURI);
HttpSession session = request.getSession();
if(session == null || session.getAttribute(SessionConst.LOGIN_MEMBER) == null){
log.info("미인증 사용자 요청");
//로그인으로 redirect
response.sendRedirect("/login?redirectURL=" + requestURI);
return false;
}
return true;
}
}
로그인 체크 인터셉터. 필터와 비교해보면 매우 편리한 것을 알 수 있다. 특별한 문제가 없다면 인터셉터를 사용하는 것이 좋다.
ArgumentResolver 활용
ArgumentResolver를 이용해 로그인을 구현할 수 있다.
@GetMapping("/")
public String homeLoginV3SArgumentResolver(@Login Member loginMember, Model model){
if(loginMember == null){
return "home";
}
model.addAttribute("member", loginMember);
return "loginHome";
}
@Login 애노테이션이 있으면 직접 만든 ArgumentResolver가 동작해서 자동으로 세션에 있는 로그인 회원을 찾아주고 만약 세션이 없다면 null을 반환하도록 개발해보자.
@Target(ElementType.PARAMETER)
@Retention(RetentionPolicy.RUNTIME)
public @interface Login {
}
@Target(ElementType.PARAMETER): 파라미터에만 사용
@Retention(RetentionPolicy.RUNTIME): 리플렉션 등을 활용할 수 있도록 런타임까지 애노테이션 정보가 남아있음
이제 HanderMethodArgumentResolver를 구현해보면
@Slf4j
public class LoginMemberArgumentResolver implements HandlerMethodArgumentResolver {
@Override
public boolean supportsParameter(MethodParameter parameter) {
log.info("supportsParameter 실행");
boolean hasLoginAnnotation = parameter.hasParameterAnnotation(Login.class);
boolean hasMemberType = Member.class.isAssignableFrom(parameter.getParameterType());
return hasLoginAnnotation && hasMemberType;
}
@Override
public Object resolveArgument(MethodParameter parameter, ModelAndViewContainer mavContainer, NativeWebRequest webRequest, WebDataBinderFactory binderFactory) throws Exception {
log.info("resolveArgument 실행");
HttpServletRequest request = (HttpServletRequest) webRequest.getNativeRequest();
HttpSession session = request.getSession(false);
if(session == null){
return null;
}
return session.getAttribute(SessionConst.LOGIN_MEMBER);
}
}
supportsParameter(): @Login 애노테이션이 있으면서 Member타입이면 해당 ArgumentResolver가 사용된다.
resolveArgument(): 컨트롤러 호출 직전에 호출 돼서 필요한 정보를 생성해준다. 여기서는 세션에 있는 로그인 회원 정보인 member 객체를 찾아서 반환해준다. 이후 스프링MVC는 컨트롤러의 메서드를 호출하면서 여기에서 반환된 member 객체를 파라미터에 전달해준다.
마지막으로 다음과 같이 등록한다.
@Configuration
public class WebConfig implements WebMvcConfigurer {
@Override
public void addArgumentResolvers(List<HandlerMethodArgumentResolver> resolvers) {
resolvers.add(new LoginMemberArgumentResolver());
}
예외처리
서블릿은 다음 2가지 방식으로 예외처리를 지원한다.
1. Exception
2. response.sendError(HTTP 상태코드, 오류 메시지)
1. Exception
자바 직접 실행
자바의 메인 메서드를 직접 실행하는 경우에 main이라는 이름의 쓰레드가 실행된다.
실행 도중에 예외를 잡지 못하고 처음 실행한 main()메서드를 넘어서 예외가 던져지면 예외 정보를 남기고 해당 쓰레드는 종료된다.
웹 애플리케이션
웹 애플리케이션은 사용자 요청별로 별도의 쓰레드가 할당되고, 서블릿 컨테이너 안에서 실행된다.
애플리케이션에서 예외가 발생했는데, 어디선가 try~catch로 예외를 잡아서 처리하면 아무런 문제가 없다. 그런데 만약 애플리케이션에서 예외를 잡지 못하고, 서블릿 밖으로까지 예외가 전달되면 어떻게 동작할까
WAS <- 필터 <- 서블릿 <- 인터셉터 <- 컨트롤러
결국 톰캣 같은 WAS까지 예외가 전달된다. WAS는 예외가 올라오면 어떻게 처리해야 할까?
웹 브라우저에서 확인해보면 상태코드가 500을 반환하는 것을 알 수 있다.
url 처리가 안된 아무 사이트나 호출하면 404가 뜬다.
response.sendError(HTTP 상태 코드, 오류 메시지)
오류가 발생했을 때 HttpServletResponse가 제공하는 sendError라는 메서드를 사용해도 된다.
@GetMapping("/error-404")
public void error404(HttpServletResponse response) throws IOException {
response.sendError(404, "404 오류!");
}
@GetMapping("/error-500")
public void error500(HttpServletResponse response) throws IOException {
response.sendError(500);
}
흐름은 같은데 서블릿 컨테이너가 고객에게 응답 전에 response에 sendError()가 호출되었는지 확인한다. 그리고 호출되었다면 설정한 오류 코드에 맞춰 기본 오류 페이지를 보여준다.
서블릿 예외 처리 - 오류 화면 제공
서블릿 컨테이너가 제공하는 기본 예외 처리 화면은 고객 친화적이지 않기 때문에 서블릿이 제공하는 오류 화면 기능을 사용해보자.
서블릿은 Exception이 발생해서 서블릿 밖으로 전달되거나 response.sendError()가 호출되었을 때 각각의 상황에 맞춘 오류 처리 기능을 제공한다.
@Component
public class WebServerCustomizer implements WebServerFactoryCustomizer<ConfigurableWebServerFactory> {
@Override
public void customize(ConfigurableWebServerFactory factory) {
ErrorPage errorPage404 = new ErrorPage(HttpStatus.NOT_FOUND, "/error-page/400");
ErrorPage errorPage500 = new ErrorPage(HttpStatus.INTERNAL_SERVER_ERROR, "/error-page/500");
ErrorPage errorPageEx = new ErrorPage(RuntimeException.class, "/error-page/500");
factory.addErrorPages(errorPage404, errorPage500, errorPageEx);
}
}
예외 발생과 오류 페이지 요청 흐름은 다음과 같다.
1. WAS <- 필터 <- 서블릿 <- 인터셉터 <- 컨트롤러
2. WAS '/error-page/500' 다시 요청 -> 필터 -> 서블릿 -> 인터셉터 -> 컨트롤러(/error-page/500) -> view
웹 브라우저는 오직 서버 내부에서 오류 페이지를 찾기 위해 추가적은 호출을 한다
정리하면 순서는
1. 예외가 발생해 WAS까지 전파된다.
2. WAS는 오류 페이지 경로를 찾아서 내부에서 오류 페이지를 호출한다. 이때 오류 페이지 경로로 필터, 서블릿, 인터셉터, 컨트롤러가 모두 다시 호출된다.
오류 정보 추가
WAS는 오류 페이지를 단순히 다시 요청만 하는게 아니라 오류 정보를 request의 attribute에 추가해서 넘겨준다. 필요하면 오류 페이지에서 전달된 오류 정보를 사용할 수 있다.
private void printErrorInfo(HttpServletRequest request){
log.info("ERROR_EXCEPTION: {}", request.getAttribute(ERROR_EXCEPTION));
log.info("ERROR_EXCEPTION_TYPE: {}", request.getAttribute(ERROR_EXCEPTION_TYPE));
log.info("ERROR_MESSAGE: {}", request.getAttribute(ERROR_MESSAGE));
log.info("ERROR_REQUEST_URI: {}", request.getAttribute(ERROR_REQUEST_URI));
log.info("ERROR_SERVLET_NAME: {}", request.getAttribute(ERROR_SERVLET_NAME));
log.info("ERROR_STATUS_CODE: {}", request.getAttribute(ERROR_STATUS_CODE));
log.info("dispatcherType={}", request.getDispatcherType());
}
다음같은 에러 코드들이 있다.
ERROR_EXCEPTION: 예외
ERROR_EXCEPTION_TYPE: 예외 타입
ERROR_MESSAGE: 오류 메시지
ERROR_REQUEST_URI: 클라이언트 요청 URI
ERROR_SERVLET_NAME: 오류가 발생한 서블릿 이름
ERROR_STATUS_CODE: HTTP 상태 코드
dispatcherType: ?
서블릿 예외 처리 - 필터
오류가 발생하면 위에서 말했다시피 많은 과정을 다시 통과해야 한다. 하지만 서버 내부에서 오류 페이지를 호출한다고 해서 해당 필터나 인터셉터(로그인 체크) 같은 로직이 다시 호출되는 것은 매우 비효율적이다. 결국 클라이언트로부터 발생한 정상 요청인지 아니면 오류 페이지를 출력하기 위한 내부 요청인지 구분할 수 있어야 한다. 그리고 그 일을 해결하기 위해 서블릿은 DispatcherType이라는 추가 정보를 제공한다.
위의 로그를 보면 dispatcherType이 ERROR로 나오는 것을 확인할 수 있다.
고객이 처음 요청하면 REQUEST지만 내부호출이면 ERROR가 호출된다.
public enum DispatcherType {
FORWARD,
INCLUDE,
REQUEST,
ASYNC,
ERROR
}
REQUEST: 클라이언트 요청
ERROR: 오류 요청
FORWARD: MVC에서 배웠던 서블릿에서 다른 서블릿이나 JSP를 호출할 때
INCLUDE: 서블릿에서 다른 서블릿이나 JSP의 결과를 포함할 때
ASYNC: 서블릿 비동기 호출
@Configuration
public class WebConfig implements WebMvcConfigurer {
@Bean
public FilterRegistrationBean logFilter(){
FilterRegistrationBean<Filter> filterFilterRegistrationBean = new FilterRegistrationBean<>();
filterFilterRegistrationBean.setFilter(new LogFilter());
filterFilterRegistrationBean.setOrder(1);
filterFilterRegistrationBean.addUrlPatterns("/*");
filterFilterRegistrationBean.setDispatcherTypes(DispatcherType.REQUEST);
return filterFilterRegistrationBean;
}
}
setDispatcherTypes에 ERROR도 넣으면 클라이언트 요청은 물론이고 오류 페이지 요청에서도 필터가 호출된다. 아무것도 넣지 않으면 REQUEST가 디폴트다.
@Configuration
public class WebConfig implements WebMvcConfigurer {
@Override
public void addInterceptors(InterceptorRegistry registry){
registry.addInterceptor(new LogInterceptor())
.order(1)
.addPathPatterns("/**")
.excludePathPatterns("/css/**", "*.ico", "/error", "/error-page/**");//오류 페이지 경로
}
// @Bean
public FilterRegistrationBean logFilter(){
FilterRegistrationBean<Filter> filterFilterRegistrationBean = new FilterRegistrationBean<>();
filterFilterRegistrationBean.setFilter(new LogFilter());
filterFilterRegistrationBean.setOrder(1);
filterFilterRegistrationBean.addUrlPatterns("/*");
filterFilterRegistrationBean.setDispatcherTypes(DispatcherType.REQUEST);
return filterFilterRegistrationBean;
}
}
필터는 DispatcherType으로 필터를 적용할지 선택할 수 있었지만 인터셉터는 서블릿이 제공하는 기능이 아닌 스프링이 제공하는 기능이기떄문에 DispatcherType과는 무관하다.
대신 인터셉터에서 excludePathPatterns를 사용해서 빼주면 된다.
스프링 부트 - 오류페이지
갑자기 속은 느낌이다. 지금까지 예외 페이지를 만들기 위해서 다음과 같은 복잡한 과정을 거쳤다.
1. WebServerCustomizer를 만들고
2. 예외 종류에 따라서 ErrorPage를 추가하고
3. 예외 처리용 컨트롤러 ErrorPageController를 만들었다.
근데 스프링 부트는 이런 과정을 모두 기본으로 제공한단다.
1. ErrorPage를 자동으로 등록한다. 이때 /error라는 경로로 기본 오류 페이지를 설정한다.
- new ErrorPage("/error"), 상태코드와 예외를 설정하지 않으면 기본 오류 페이지로 사용된다.
- 서블릿 밖으로 예외가 발생하거나, response.sendError(...)가 ㅗ출되면 모든 오류는 /error를 호출하게 된다.
2. BasicErrorController라는 스프링 컨트롤러를 자동으로 등록한다.
- ErrorPage에서 등록한 /error를 매핑해서 처리하는 컨트롤러다.
BsicErrorController는 기본적인 로직이 모두 개발되어 있다.
개발자는 오류 페이지 화면만 BasicErrorController가 제공하는 룰과 우선순위에 따라서 등록하면 된다.
뷰 선택 우선순위(BasicErrorController의 처리 순서)
1. 뷰 템플릿
- resources/templates/error/500.html
- resources/templates/error/5xx.html
2. 정적 리소스( static , public )
- resources/static/error/400.html
- resources/static/error/404.html
- resources/static/error/4xx.html
3. 적용 대상이 없을 때 뷰 이름( error )
- resources/templates/error.html
해당 경로 위치에 HTTP 상태 코드 이름의 뷰 파일을 넣어두면 된다.
뷰 템플릿이 정적 리소스보다 우선순위가 높고 구체적일수록 우선순위가 높다.
BasicErrorController가 제공하는 기본 기능들
해당 컨트롤러는 아래 정보들을 model에 담아서 뷰에 전달하고 뷰 템플릿은 이 값을 활용해서 출력할 수 있다.
* timestamp: Fri Feb 05 00:00:00 KST 2021
* status: 400
* error: Bad Request
* exception: org.springframework.validation.BindException
* trace: 예외 trace
* message: Validation failed for object='data'. Error count: 1
* errors: Errors(BindingResult)
* path: 클라이언트 요청 경로 (`/hello`)
실제로 찍어보면
<ul>
<li>오류 정보</li>
<ul>
<li th:text="|timestamp: ${timestamp}|"></li>
<li th:text="|path: ${path}|"></li>
<li th:text="|status: ${status}|"></li>
<li th:text="|message: ${message}|"></li>
<li th:text="|error: ${error}|"></li>
<li th:text="|exception: ${exception}|"></li>
<li th:text="|errors: ${errors}|"></li>
<li th:text="|trace: ${trace}|"></li>
</ul>
</li>
</ul>

다음과 같이 나오는데 오류 정보를 고객에게 노출하는 것은 좋지 않고 보안상 문제 될 수 있다. 그래서 BasicErrorController 오류 컨트롤러에서 다음 오류 정보를 model에 포함할지 여부를 선택할 수 있다.
application.properties
server.error.include-exception=true
server.error.include-message=on_param
server.error.include-stacktrace=on_param
server.error.include-binding-errors=on_param
기본값이 never인 부분은 다음 3가지 옵션을 사용할 수 있다.
never: 사용하지 않음
always: 항상 사용
on_param: 파라미터가 있을 때 사용
on_param도 사용하지 않는 것이 좋다. 사요앚에게는 오류 화면과 고객이 이해할 수 있는 간단한 오류 메시지를 보여주고 오류는 서버에 로그로 남겨서 로그로 확인해야 한다.
스프링 부트 오류 관련 옵션
server.error.whitelabel.enabled=true: 오류 처리 화면을 못 찾을 시, 스프링 whitelabel 오류 페이지 적용
server.error.path=/error: 오류 페이지 경로, 스프링이 자동 등록하는 서블릿 글로벌 오류 페이지 경로와 BasicErrorController오류 컨트롤러 경로에 함께 사용된다.
확장 포인트
예외 공통 처리 컨트롤러의 기능을 변경하고 싶으면 ErrorController 인터페이스를 상속받아서 구현하거나 BasicErrorController 상속 받아서 기능을 추가하면 된다.
이제 API 오류 처리는 어떻게 할거에요?
API 예외 처리
HTML 페이지는 오류 페이지만 있으면 대부분 문제를 해결할 수 있다. API의 경우 각 오류 상황에 맞는 오류 응답 스펙을 정하고 JSON으로 데이터를 내려주어야 한다.
@Slf4j
@RestController
public class ApiExceptionController {
@GetMapping("/api/members/{id}")
public MemberDto getMember(@PathVariable("id") String id){
if(id.equals("ex")){
throw new RuntimeException("잘못된 사용자");
}
return new MemberDto(id, "hello " + id);
}
@Data
@AllArgsConstructor
static class MemberDto{
private String memberId;
private String name;
}
}
다음과 같이 코드를 짜고 postman으로 테스트 해보면
@RequestMapping(value = "/error-page/500", produces = MediaType.APPLICATION_JSON_VALUE)
public ResponseEntity<Map<String, Object>> errorPage500Api(
HttpServletRequest request, HttpServletResponse response){
log.info("API errorPage 500");
Map<String, Object> result = new HashMap<>();
Exception ex = (Exception)request.getAttribute(ERROR_EXCEPTION);
result.put("status", request.getAttribute(ERROR_STATUS_CODE));
result.put("message", ex.getMessage());
Integer statusCode = (Integer) request.getAttribute(RequestDispatcher.ERROR_STATUS_CODE);
return new ResponseEntity<>(result, HttpStatus.valueOf(statusCode));
}
produces = MediaType.APPLICATION_JSON_VALUE 의 뜻은 클라이언트가 요청하는 HTTP Header의 Accept값이 application/json일 떄 해당 메서드가 호출된다는 것이다. 결국 클라이언트가 받고 싶은 미디어타입이 json이면 이 컨트롤러의 메서드가 호출된다.
응답 데이터를 위해서 Map을 만들고 status, message 키에 값을 할당했다. Jackson라이브러리는 Map을 Json으로 변환할 수 있다.
하지만 API 예외 처리도 스프링 부트가 제공하는 기본 오류 방식을 사용할 수 있다. 스프링 부트가 제공하는 BasicErrorController 코드를 보면
@RequestMapping(produces = MediaType.TEXT_HTML_VALUE)
public ModelAndView errorHtml(HttpServletRequest request, HttpServletResponse
response) {}
@RequestMapping
public ResponseEntity<Map<String, Object>> error(HttpServletRequest request) {}
/error 동일한 경로를 처리하는 errorHTML과 error 두 메서드가 있는데 errorHtml()은 클라이언트 요청의 Accept헤더 값이 text/html인 경우, error()는 그 외 호출에 호출되고 ResponseEntity로 HTTP Body에 JSON 데이터를 반환한다.
스프링 부트는 BasicErrorController가 제공하는 기본 정보들을 활용해서 오류 API를 생성해주는데
여기에도 옵션들이 있다.
server.error.include-binding-errors=always
server.error.include-exception=true
server.error.include-message=always
server.error.include-stacktrace=always
위에서와 같이 간결한 메시지만 노출하고 로그를 통해서 확인하는 것이 좋다.
페이지에 대한 오류 처리는 BasicErrorController를 통해 HTML 페이지를 제공하는 경우 매우 편리하다. 하지만 API 오류 처리는 다른 차원의 이야기다. API 마다, 각각의 컨트롤러나 예외마다 서로 다은 응답 결과를 출력해야 하는 상황이 생길 수 있다. 따라서 @ExceptionHandler를 사용하자.
API 예외 처리 - HandlerExceptionResolver
예외가 발생해서 서블릿을 넘어 WAS까지 예외가 전달되면 HTTP 상태코드가 500으로 처리된다. 발생하는 예외에 따라서 400, 404 등등 다른 상태코드도 처리하고 싶다.
오류 메시지, 형식등을 API마다 다르게 처리하고 싶다.
상태코드 변환
예를 들어서 IllegalArgumentException을 처리하지 못해서 컨트롤러 밖으로 넘어가는 일이 발생하면 상태코드를 400으로 처리하고 싶으면 어떻게 해야 할까?
@GetMapping("/api/members/{id}")
public MemberDto getMember(@PathVariable("id") String id){
if(id.equals("ex")){
throw new RuntimeException("잘못된 사용자");
}
if(id.equals("bad")){
throw new IllegalArgumentException("잘못된 입력 값");
}
return new MemberDto(id, "hello " + id);
}
지금은 상태코드가 500이다.
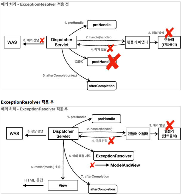
HandlerExceptionResolver
스프링 MVC는 컨트롤러 밖으로 예외가 던져진 경우 예외를 해결하고, 동작을 새로 정의할 수 있는 방법을 제공한다. 컨트롤러 밖으로 던져진 예외를 해결하고 동작 방식을 변경하고 싶으면 HandlerExceptionResolver를 사용하면 된다.

public interface HandlerExceptionResolver {
ModelAndView resolveException(
HttpServletRequest request, HttpServletResponse response,
Object handler, Exception ex);
}
hander: 핸들러 정보
Exception ex: 핸들러에서 발생한 예외
@Slf4j
public class MyHandlerExceptionResolver implements HandlerExceptionResolver {
@Override
public ModelAndView resolveException(HttpServletRequest request, HttpServletResponse response, Object handler, Exception ex) {
try {
if (ex instanceof IllegalArgumentException) {
log.info("IllegalArgumentException resolver to 400");
response.sendError(HttpServletResponse.SC_BAD_REQUEST, ex.getMessage());
return new ModelAndView();
}
}catch (IOException e){
log.error("resolver ex", e);
}
return null;
}
}
ExceptionResolver가 ModelAndView를 반환하는 이유는 try catch하듯이 Exception을 처리해서 정상 흐름처럼 변경하는 것이 목적이다.
여기서 IllegalArgumentException이 발생하면 response.sendError(400)을 호출해서 HTTP 상태코드를 400으로 지정하고 빈 ModelAndView를 반환한다.
반환값에 따른 동작 방식
빈 ModelAndView: 렌더링하지 않고 정상 흐름으로 서블릿이 리턴된다.
ModelAndView 지정: View, Model 등의 정보를 지정해서 반환하면 뷰를 렌더링 한다.
null: 다음 ExceptionResolver를 찾아서 실행한다. 만약 처리할 수 있는 ExceptionResolver가 없으면 예외처리가 안되고 기존에 발생한 예외를 서블릿 밖으로 던진다.
ExceptionResolver 활용
예외 상태 코드 변환
- 예외를 response.sendError() 호출로 변경해서 서블릿에서 강태 코드에 따른 오류를 처리하도록 위임
- 이후 WAS는 서블릿 오류 페이지를 찾아서 내부 호출
뷰 템플릿 처리
- ModelAndView에 값을 채워서 예외에 따른 새로운 오류 화면 뷰 렌더링을 해서 고객에게 제공
API 응답 처리
response.getWriter().println("hello");처럼 HTTP 응답 바디에 직접 데이터를 넣어주는 것도 가능하고 JSON으로 응답하면 API 응답 처리를 할 수 있다.
참고로 configureHandlerExceptionResolvers()를 사용하면 스프링이 기본으로 등록하는 ExceptionResolver가 제거되므로 주의해서 extendHandlerExceptionResolvers를 사용해야 한다.
지금까지의 과정은 계속 과정을 밟아가서 상당히 복잡하다.
예외를 여기서 마무리하기(was까지 가지 않기)
이제 복잡한 과정 없이 여기에서 문제를 깔끔하게 해결하는 방법을 사용한다.
public class UserException extends RuntimeException{
public UserException() {
super();
}
public UserException(String message) {
super(message);
}
public UserException(String message, Throwable cause) {
super(message, cause);
}
public UserException(Throwable cause) {
super(cause);
}
protected UserException(String message, Throwable cause, boolean enableSuppression, boolean writableStackTrace) {
super(message, cause, enableSuppression, writableStackTrace);
}
}
UserException을 정의하고
@Slf4j
@RestController
public class ApiExceptionController {
@GetMapping("/api/members/{id}")
public MemberDto getMember(@PathVariable("id") String id){
if(id.equals("ex")){
throw new RuntimeException("잘못된 사용자");
}
if(id.equals("bad")){
throw new IllegalArgumentException("잘못된 입력 값");
}
if(id.equals("user-ex")){
throw new UserException("사용자 오류");
}
return new MemberDto(id, "hello " + id);
}
@Data
@AllArgsConstructor
static class MemberDto{
private String memberId;
private String name;
}
}
user-ex호출시 UserException이 발생하도록 했다. 이제 이 예외를 처리하는 UserHandlerExceptionResolver를 만들어보면
@Slf4j
public class UserHandlerExceptionResolver implements HandlerExceptionResolver {
private final ObjectMapper objectMapper = new ObjectMapper();
@Override
public ModelAndView resolveException(HttpServletRequest request, HttpServletResponse response, Object handler, Exception ex) {
try{
if(ex instanceof UserException){
log.info("UserException resolver to 400");
String acceptHeader = request.getHeader("accept");
response.setStatus(HttpServletResponse.SC_BAD_REQUEST);
if("application/json".equals(acceptHeader)){
HashMap<Object, Object> errorResult = new HashMap<>();
errorResult.put("ex", ex.getClass());
errorResult.put("message", ex.getMessage());
String result = objectMapper.writeValueAsString(errorResult);
response.setContentType("application/json");
response.setCharacterEncoding("utf-8");
response.getWriter().write(result);
return new ModelAndView();
} else {
return new ModelAndView("error/500");
}
}
}catch (IOException e){
log.error("resolver ex", e);
}
return null;
}
}
HTTP 요청 헤더의 ACCEPT 값이 application/json이면 JSON으로 오류를 내려주고 그 외 경우에는 error/500에 있는 HTML 오류 페이지를 보여준다.
이를 실행하기 위해 WebConfig에 UserHandlerExceptionResolver를 추가해준다.
@Configuration
public class WebConfig implements WebMvcConfigurer {
@Override
public void addInterceptors(InterceptorRegistry registry){
registry.addInterceptor(new LogInterceptor())
.order(1)
.addPathPatterns("/**")
.excludePathPatterns("/css/**", "*.ico", "/error", "/error-page/**");//오류 페이지 경로
}
@Override
public void extendHandlerExceptionResolvers(List<HandlerExceptionResolver> resolvers) {
resolvers.add(new MyHandlerExceptionResolver());
resolvers.add(new UserHandlerExceptionResolver());
}
따라서 예외가 발생해도 서블릿 컨테이너까지 예외가 전달되지 않고, 스프링 MVC에서 예외 처리는 끝이 난다.
결과적으로 WAS 입장에서는 정상 처리가 된 것이다.
서블릿 컨테이너까지 예외가 올라가지 않는다는 장점이 있지만 구현이 매우 복잡하다. 그래서 스프링이 제공하는 ExceptionResolver를 제공한다.
'spring' 카테고리의 다른 글
| API 예외 처리 (0) | 2022.03.01 |
|---|---|
| mvc 1 - 스프링 MVC (0) | 2022.02.24 |
| mvc1- 서블릿, JSP, MVC (0) | 2022.02.19 |
| HTTP 웹 기본지식-3 헤더 (0) | 2022.02.17 |
| mvc2 - Bean Validation (0) | 2022.02.17 |